a片网
网站a片网
a片网简介
院长致辞
a片网概况
a片网领导
机构设置
办事指南
师资队伍
教师队伍
博士生导师
硕士生导师
名师工作室引领计划
人才引进
招生录取
本科生
硕士研究生
博士研究生
博士后
留学生
人才培养
本科生培养
本科生导师
专业介绍
培养方案
教学管理
教学成果
学科竞赛
研究生培养
博士生培养
硕士生培养
培养动态
学科竞赛
博士后科研流动站
国际教育
海外游学
党的建设
党建概况
党建动态
典型引领
尚学筑梦人
尚学好青年
学习园地
工会工作
学生工作
学工在线
管理制度
团学动态
奖助评优
本科生
研究生
就业工作
心理健康
“一站式”学生社区
服务窗口
科学研究
科研概况
科研团队
科研项目
科研成果
科研服务
政策文件
实验室建设
实验室概况
重点实验室
电气与控制工程国家级实验教学示范中心
大型电气传动系统与装备技术国家重点实验室-新型电力变换与传动控制技术研究中心
新能源电力变换与控制省级实验教学示范中心
甘肃省复杂工业过程智能感知与控制重点实验室
机械工业冶金综合自动化重点实验室
甘肃省新能源电力变换与控制工程研究中心
专业实验室
公共基础实验室
管理制度
学科基地
学位点概况
学位点建设
基地平台
社会服务
校友与社会
校友分会
校友服务
校友名录
岁月留痕
杰出校友
校友活动
社会支持
综合服务
学工系统
本科生教务系统
研究生管理信息系统
科研管理系统
财务报销指南
常用下载
a片网新闻
通知公告
书记信箱
院长信箱
网站a片网
a片网简介
院长致辞
a片网概况
a片网领导
机构设置
办事指南
师资队伍
教师队伍
博士生导师
硕士生导师
名师工作室引领计划
人才引进
招生录取
本科生
硕士研究生
博士研究生
博士后
留学生
人才培养
本科生培养
研究生培养
博士后科研流动站
国际教育
海外游学
党的建设
党建概况
党建动态
典型引领
学习园地
工会工作
学生工作
学工在线
管理制度
团学动态
奖助评优
就业工作
心理健康
“一站式”学生社区
服务窗口
科学研究
科研概况
科研团队
科研项目
科研成果
科研服务
政策文件
实验室建设
实验室概况
重点实验室
专业实验室
公共基础实验室
管理制度
学科基地
学位点概况
学位点建设
基地平台
社会服务
校友与社会
校友分会
校友服务
校友名录
岁月留痕
杰出校友
校友活动
社会支持
综合服务
学工系统
本科生教务系统
研究生管理信息系统
科研管理系统
财务报销指南
常用下载
本科生培养
网站a片网
>
人才培养
>
本科生培养
>
培养方案
>
正文
>
本科生培养
研究生培养
博士后科研流动站
国际教育
海外游学
本科生导师
专业介绍
培养方案
教学管理
教学成果
学科竞赛
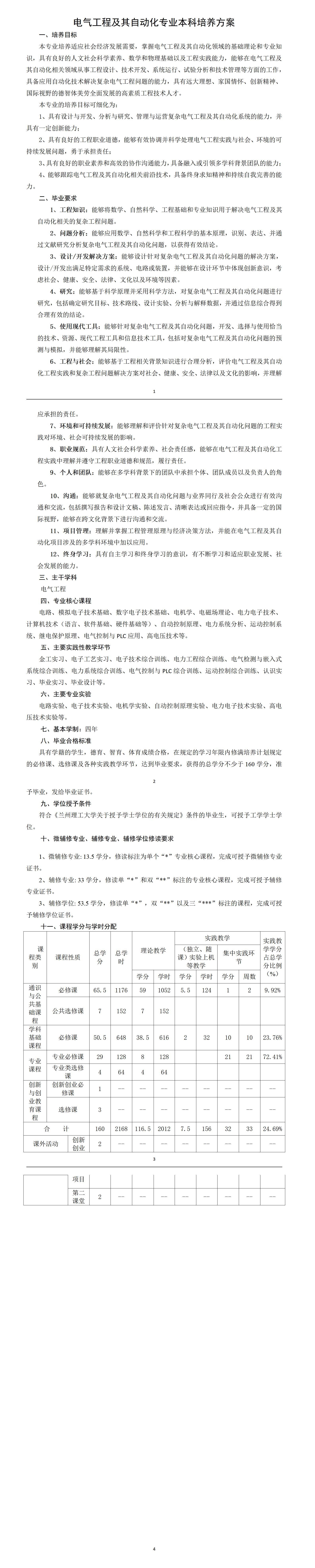
电气工程及自动化专业本科2021版培养方案
来源:
发布日期:2021-05-24
作者:
点击量:次
上一篇:电气工程及其自动化专业(红柳基地班)本科2021版培养方案
下一篇:自动化专业(红柳卓越班)本科2021版培养方案
来源
发布日期
2021年05月24日
作者
点击量
分享至:
X
推荐新闻
电信a片网党委开展深入贯彻中央八项...
a片网 电气与控制工程实验教...
共绘新能源产业创新发展新蓝图——...
电信a片网党委开展深入贯彻中央八项...
重点学科
基地与平台
国家级实验教学示范中心
实验室建设与安全